为了提高立法质量,现将《湖南省县级以上人民代表大会常务委员会监督条例(修正草案·征求意见稿)》予以公布。社会公众如有修改意见和建议,请于2025年11月25日前反馈至湖南省人大常委会法制工作委员会。通信地址:湖南省长沙市韶山中路190号,邮编:410007;传真:0731-85309887;电子邮箱:273654313@qq.com。
湖南省人大常委会法制工作委员会
2025年11月6日
湖南省县级以上人民代表大会常务委员会
监督条例(修正草案·征求意见稿)
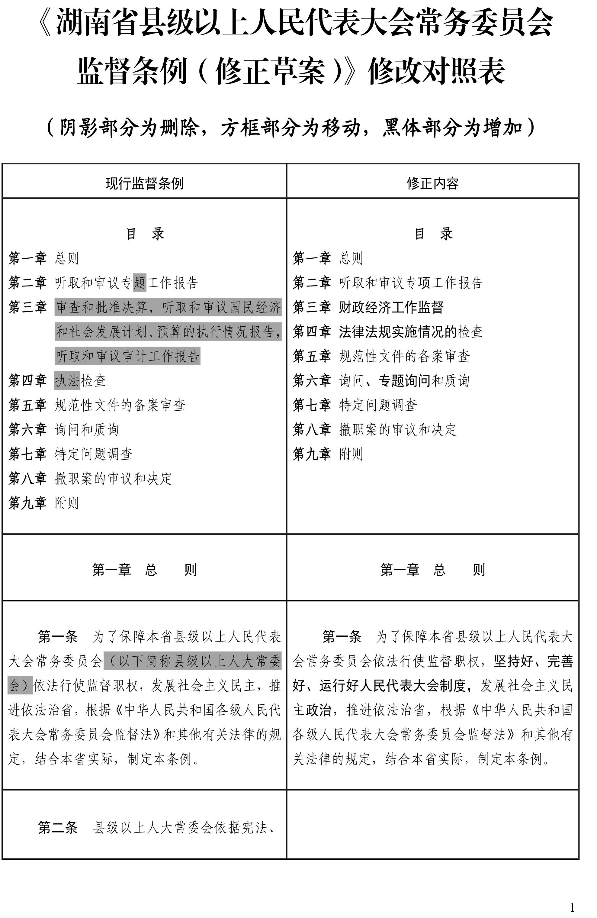
一、将第一条修改为:“为了保障本省县级以上人民代表大会常务委员会依法行使监督职权,坚持好、完善好、运行好人民代表大会制度,发展社会主义民主政治,推进依法治省,根据《中华人民共和国各级人民代表大会常务委员会监督法》和其他有关法律的规定,结合本省实际,制定本条例。”
二、将第三条修改为:“县级以上人民代表大会常务委员会行使监督职权,应当坚持中国共产党的领导,坚持以马克思列宁主义、毛泽东思想、邓小平理论、‘三个代表’重要思想、科学发展观、习近平新时代中国特色社会主义思想为指导,坚持中国特色社会主义道路,围绕党和国家工作大局,以经济建设为中心,坚持改革开放,贯彻新发展理念,推动高质量发展,确保宪法和法律法规得到全面有效实施,确保行政权、监察权、审判权、检察权依法正确行使。”
三、将第五条修改为:“县级以上人民代表大会常务委员会对本级人民政府、监察委员会、人民法院和人民检察院的工作实施监督,实行正确监督、有效监督、依法监督,促进依法行政、依法监察、公正司法。
“县级以上人民政府、监察委员会、人民法院和人民检察院应当严格依法行使职权、履行职责、开展工作,自觉接受本级人民代表大会常务委员会的监督。”
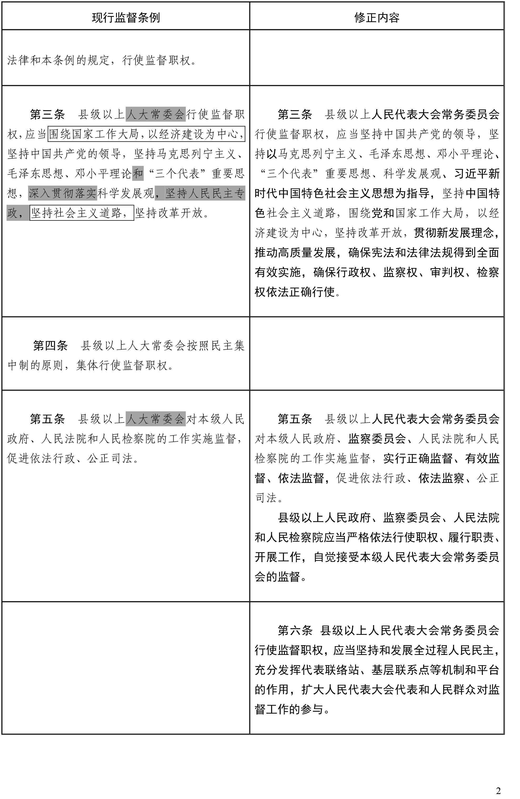
四、增加两条,分别作为第六条、第七条:
“第六条 县级以上人民代表大会常务委员会行使监督职权,应当坚持和发展全过程人民民主,充分发挥代表联络站、基层联系点等机制和平台的作用,扩大人民代表大会代表和人民群众对监督工作的参与。
“第七条 县级以上人民代表大会常务委员会推动人大监督与其他监督贯通协调,加强监督结果运用,增强监督合力。
“常务委员会应当充分运用现代信息技术开展监督工作,加强人大监督数字化应用,推进数据互联和信息共享,提高监督效能。”
五、将第七条改为第九条,修改为:“县级以上人民代表大会常务委员会行使监督职权的情况,应当按照《中华人民共和国各级人民代表大会常务委员会监督法》的规定向本级人民代表大会代表通报,并在本级人民代表大会常务委员会公报或者本行政区域内新闻媒体上公布。”
六、将第八条改为第十条,修改为:“县级以上人民代表大会常务委员会主任会议负责处理常务委员会行使监督职权的重要日常工作。
“人民代表大会闭会期间,各专门委员会在本级人民代表大会常务委员会领导下,按照法定的职责开展监督工作。
“常务委员会办事机构和工作机构负责常务委员会行使监督职权的有关工作。”
七、将第十条改为第十一条,修改为:“县级以上人民代表大会常务委员会听取和审议本级人民政府、监察委员会、人民法院、人民检察院的专项工作报告的议题的建议,由人民代表大会专门委员会或者常务委员会办事机构、工作机构按照下列职责分工提出:
“(一)本级人民代表大会常务委员会在执法检查中发现的突出问题,由具体组织执法检查的有关专门委员会或者常务委员会工作机构整理提出;
“(二)本级人民代表大会代表对人民政府、监察委员会、人民法院、人民检察院工作提出的建议、批评和意见集中反映的问题,由常务委员会代表工作机构整理提出;
“(三)本级人民代表大会常务委员会组成人员提出的比较集中的问题,由常务委员会办事机构整理提出,有关专门委员会或者常务委员会工作机构配合;
“(四)专门委员会、常务委员会工作机构在调查研究中发现的突出问题,由开展调查研究的专门委员会、常务委员会工作机构整理提出;
“(五)人民来信来访集中反映的问题,由常务委员会信访工作机构整理提出;
“(六)社会普遍关注的其他问题,由常务委员会研究室或者办事机构整理提出,其他有关工作机构配合;
“(七)人民政府、监察委员会、人民法院、人民检察院要求报告专项工作的建议,由常务委员会办事机构整理提出。
“有关专门委员会或者常务委员会办事机构、工作机构提出常务委员会听取和审议专项工作报告的议题建议前,应当分别征求人民政府及其有关部门、监察委员会、人民法院、人民检察院的意见。
“常务委员会应当定期听取和审议本级人民政府关于法治政府建设情况的报告;根据法律法规规定,听取和审议本级人民政府关于环境状况和环境保护目标完成情况等方面的报告。”
八、将第十四条改为第十二条,修改为:“县级以上人民代表大会常务委员会听取和审议专项工作报告,常务委员会办事机构应当在会议举行三十日前通知有关国家机关。
“人民政府、监察委员会、人民法院或者人民检察院应当在常务委员会举行会议的二十日前,由其办事机构将专项工作报告送交本级人民代表大会有关专门委员会或者常务委员会有关工作机构征求意见;人民政府、监察委员会、人民法院或者人民检察院对报告修改后,在常务委员会举行会议的十日前送交常务委员会。
“常务委员会办事机构应当在常务委员会举行会议的七日前,将专项工作报告发给常务委员会组成人员。”
九、将第十五条改为第十三条,修改为:“专项工作报告由人民政府、监察委员会、人民法院或者人民检察院负责人向本级人民代表大会常务委员会报告,人民政府也可以委托有关部门负责人向本级人民代表大会常务委员会报告。专项工作报告应当围绕法定职责和要求,主要包括工作情况、存在问题及原因、改进措施等内容。
“主任会议可以决定将报告交有关专门委员会审议。”
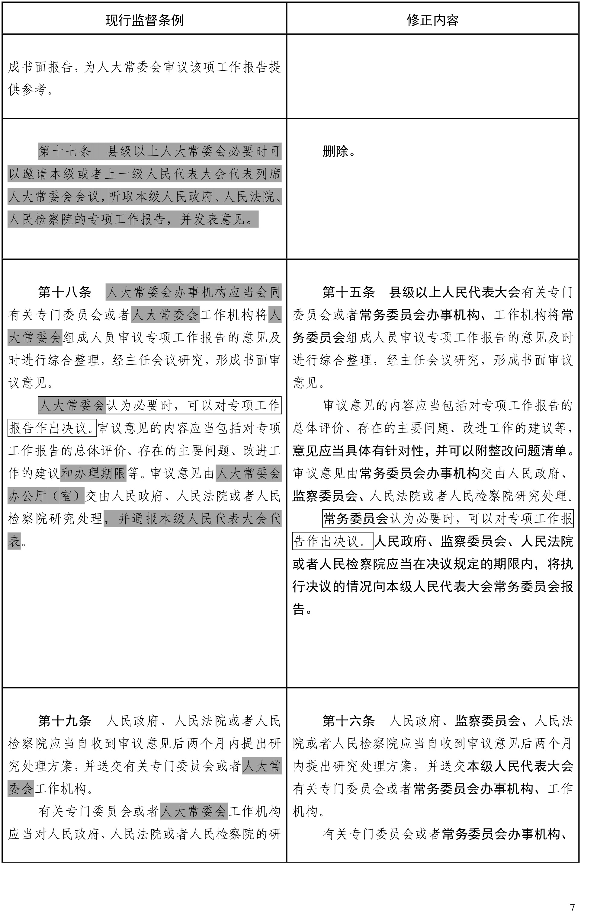
十、将第十八条改为第十五条,修改为:“县级以上人民代表大会有关专门委员会或者常务委员会办事机构、工作机构将常务委员会组成人员审议专项工作报告的意见及时进行综合整理,经主任会议研究,形成书面审议意见。
“审议意见的内容应当包括对专项工作报告的总体评价、存在的主要问题、改进工作的建议等,意见应当具体有针对性,并可以附整改问题清单。审议意见由常务委员会办事机构交由人民政府、监察委员会、人民法院或者人民检察院研究处理。
“常务委员会认为必要时,可以对专项工作报告作出决议。人民政府、监察委员会、人民法院或者人民检察院应当在决议规定的期限内,将执行决议的情况向本级人民代表大会常务委员会报告。”
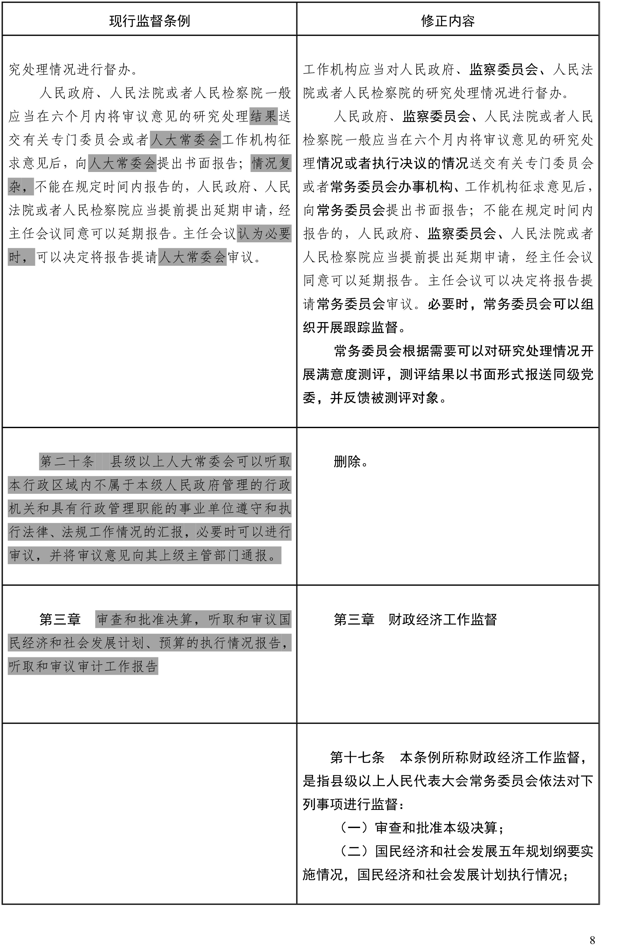
十一、将第十九条改为第十六条,修改为:“人民政府、监察委员会、人民法院或者人民检察院应当自收到审议意见后两个月内提出研究处理方案,并送交本级人民代表大会有关专门委员会或者常务委员会办事机构、工作机构。
“有关专门委员会或者常务委员会办事机构、工作机构应当对人民政府、监察委员会、人民法院或者人民检察院的研究处理情况进行督办。
“人民政府、监察委员会、人民法院或者人民检察院一般应当在六个月内将审议意见的研究处理情况或者执行决议的情况送交有关专门委员会或者常务委员会办事机构、工作机构征求意见后,向常务委员会提出书面报告;不能在规定时间内报告的,人民政府、监察委员会、人民法院或者人民检察院应当提前提出延期申请,经主任会议同意可以延期报告。主任会议可以决定将报告提请常务委员会审议。必要时,常务委员会可以组织开展跟踪监督。
“常务委员会根据需要可以对研究处理情况开展满意度测评,测评结果以书面形式报送同级党委,并反馈被测评对象。”
十二、将第三章章名修改为“财政经济工作监督”。
十三、增加一条,作为第十七条:“本条例所称财政经济工作监督,是指县级以上人民代表大会常务委员会依法对下列事项进行监督:
“(一)审查和批准本级决算;
“(二)国民经济和社会发展五年规划纲要实施情况,国民经济和社会发展计划执行情况;
“(三)预算执行情况;
“(四)审查和批准国民经济和社会发展五年规划纲要、计划的调整方案;
“(五)审查和批准预算调整方案;
“(六)国有资产管理情况;
“(七)政府债务管理情况;
“(八)地方金融工作情况;
“(九)预算执行和其他财政收支的审计工作情况、审计查出问题整改情况;
“(十)财政经济领域其他重要事项。”
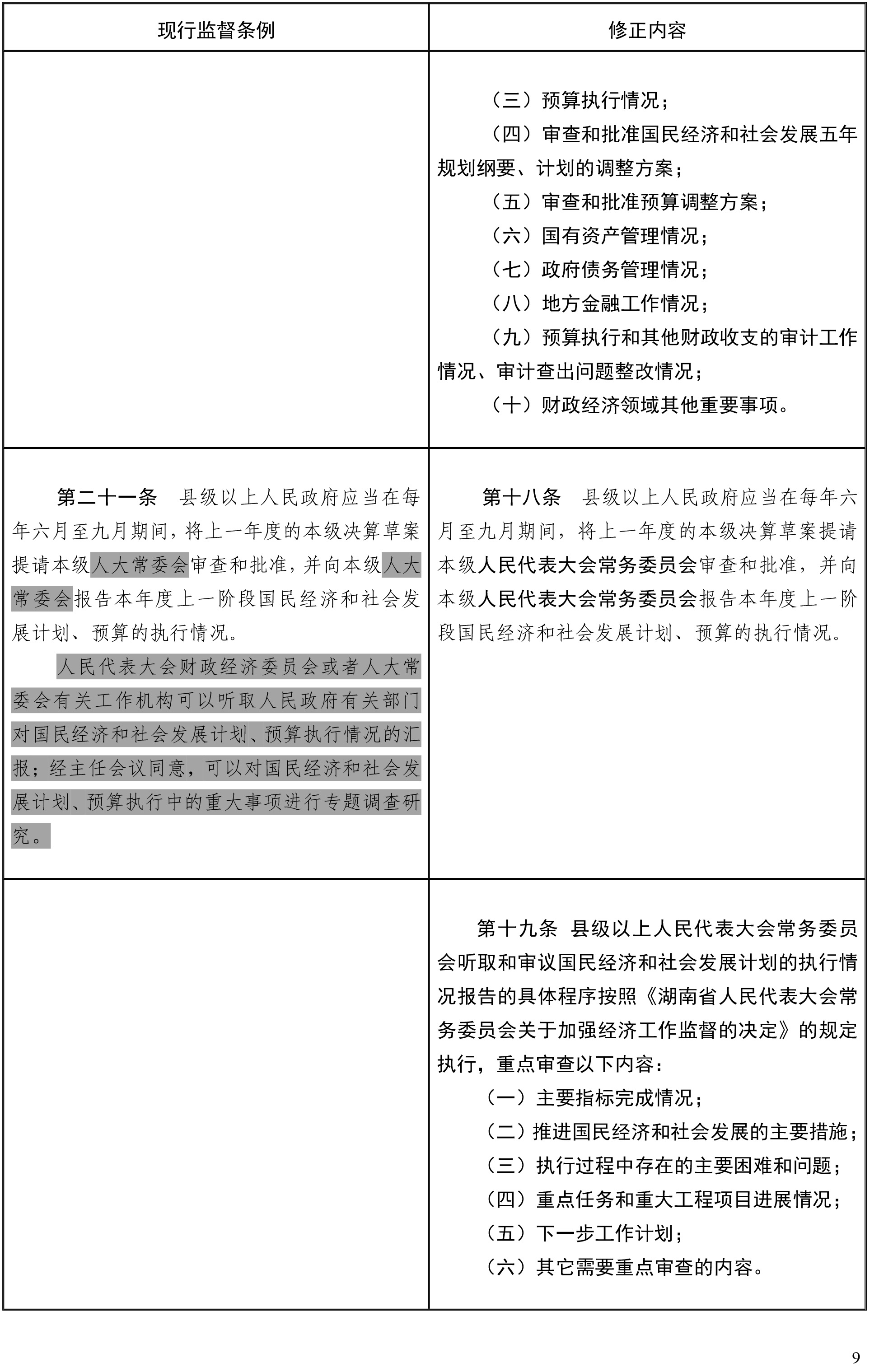
十四、将第二十一条改为第十八条,修改为:“县级以上人民政府应当在每年六月至九月期间,将上一年度的本级决算草案提请本级人民代表大会常务委员会审查和批准,并向本级人民代表大会常务委员会报告本年度上一阶段国民经济和社会发展计划、预算的执行情况。”
十五、增加一条,作为第十九条:“县级以上人民代表大会常务委员会听取和审议国民经济和社会发展计划的执行情况报告的具体程序按照《湖南省人民代表大会常务委员会关于加强经济工作监督的决定》的规定执行,重点审查以下内容:
“(一)主要指标完成情况;
“(二)推进国民经济和社会发展的主要措施;
“(三)执行过程中存在的主要困难和问题;
“(四)重点任务和重大工程项目进展情况;
“(五)下一步工作计划;
“(六)其它需要重点审查的内容。”
十六、将第二十六条改为第二十条,修改为:“县级以上人民代表大会常务委员会审查和批准决算、听取和审议预算执行情况报告的具体程序、重点审查内容,按照《中华人民共和国预算法》《湖南省预算审查监督条例》的规定执行。”
十七、将第二十二条改为第二十一条,修改为:“国民经济和社会发展计划、预算经人民代表大会批准后,在执行过程中需要作部分调整的,县级以上人民政府应当将调整方案提请本级人民代表大会常务委员会审查和批准。
“县级以上人民政府向本级人民代表大会常务委员会提请审查和批准关于国民经济和社会发展计划部分调整的时间一般不得迟于当年九月三十日。”
十八、将第二十三条改为第二十二条,修改为:“县级以上人民政府在实施国民经济和社会发展计划中,有下列情形之一的,由本级人民政府调整执行,并在本级人民代表大会下一次会议的国民经济和社会发展计划执行情况的报告中予以说明:
“(一)国内外经济形势发生特别重大变化或者发生全球全国性重大公共事件等特殊情况导致年度计划指标难以完成且全国多数省、自治区、直辖市情况基本一致的;
“(二)上级人民政府国民经济和社会发展计划调整而引起本行政区域国民经济和社会发展计划部分调整的。”
十九、将第二十五条改为第二十三条,修改为:“国民经济和社会发展五年规划经县级以上人民代表大会批准后,人民政府应当在五年规划实施的第三年对前两年的实施情况提出中期评估报告,提请本级人民代表大会常务委员会审议。规划纲要经中期评估需要调整的,人民政府应当将调整方案提请本级人民代表大会常务委员会审查和批准。
“编制省级专项规划、区域规划时应当征求省人民代表大会有关专门委员会、常务委员会有关工作机构的意见。有关专门委员会、常务委员会有关工作机构认为规划内容违反有关法律法规规定或者不符合国民经济和社会发展五年规划纲要和中长期规划纲要要求的,省人民政府有关部门应当研究处理。”
二十、增加四条,分别作为第二十四条、第二十五条、第二十六条、第二十七条:“第二十四条 县级以上人民代表大会常务委员会应当对国有资产管理情况进行监督,建立健全国有资产管理情况报告制度。
“县级以上人民政府应当每年向本级人民代表大会常务委员会报告国有资产管理情况。报告内容和审议重点按照国家和省有关规定确定。
“第二十五条 县级以上人民代表大会常务委员会应当对政府债务进行监督,建立健全政府债务管理情况报告制度。
“县级以上人民政府应当每年向本级人民代表大会常务委员会报告政府债务管理情况。报告内容和审议重点按照国家和省有关规定确定。
“第二十六条 县级以上人民代表大会常务委员会应当对地方金融工作进行监督,建立健全地方金融工作情况报告制度。
“省人民代表大会常务委员会定期听取和审议省人民政府地方金融工作有关情况的报告。设区的市(自治州)和县(市、区)人民代表大会常务委员会根据需要听取和审议本级人民政府地方金融工作有关情况的报告。
“第二十七条 县级以上人民代表大会常务委员会应当对重点支出和重大投资项目支出绩效、政策实施效果、绩效评价结果运用等情况进行监督。”
二十一、将第二十四条改为第二十八条,修改为:“县级以上人民代表大会常务委员会每年审查和批准决算的同时,听取和审议本级人民政府关于上一年度预算执行和其他财政收支的审计工作报告。
“常务委员会在听取和审议审计工作报告后的六个月内,听取和审议本级人民政府关于审计查出问题整改情况的报告;根据需要,可以听取审计查出突出问题的责任部门、单位的整改情况报告,并可以对整改责任部门、单位的整改情况进行满意度测评,测评结果以书面形式报送同级党委,并反馈被测评对象。”
二十二、增加三条,分别作为第二十九条、第三十条、第三十一条:“第二十九条 县级以上人民代表大会常务委员会开展财政经济工作监督,可以组织常务委员会组成人员进行视察或者专题调查研究;必要时,可以邀请有关专业人员协助相关工作。
“开展专题调查研究后,应当提出报告印发常务委员会会议;必要时,主任会议可以决定将有关专题调查研究报告提请常务委员会审议。
“第三十条 常务委员会会议听取和审议本章规定的有关报告时,本级人民政府有关部门负责人应当到会听取意见,回答询问。必要时,常务委员会可以对有关报告作出决议。
“常务委员会审议本章规定的有关报告后,审议意见的形成以及处理等,参照本条例第十五条、第十六条的规定执行。
“第三十一条 县级以上人民代表大会常务委员会应当建立健全预算联网监督系统,完善信息共享和工作贯通协调机制,提高财政经济工作监督效能。
“县级以上人民政府相关部门、单位和数据资源管理部门应当及时、准确、完整提供相关数据。”
二十三、将第四章章名修改为“法律法规实施情况的检查”。
二十四、将第二十七条改为第三十二条,修改为:“县级以上人民代表大会常务委员会应当参照本条例第十一条规定的途径确定执法检查项目,对法律法规或者相关法律制度在本行政区域内的实施情况进行检查。
“执法检查前,有关专门委员会或者常务委员会有关工作机构可以对重点问题开展专题调查研究。”
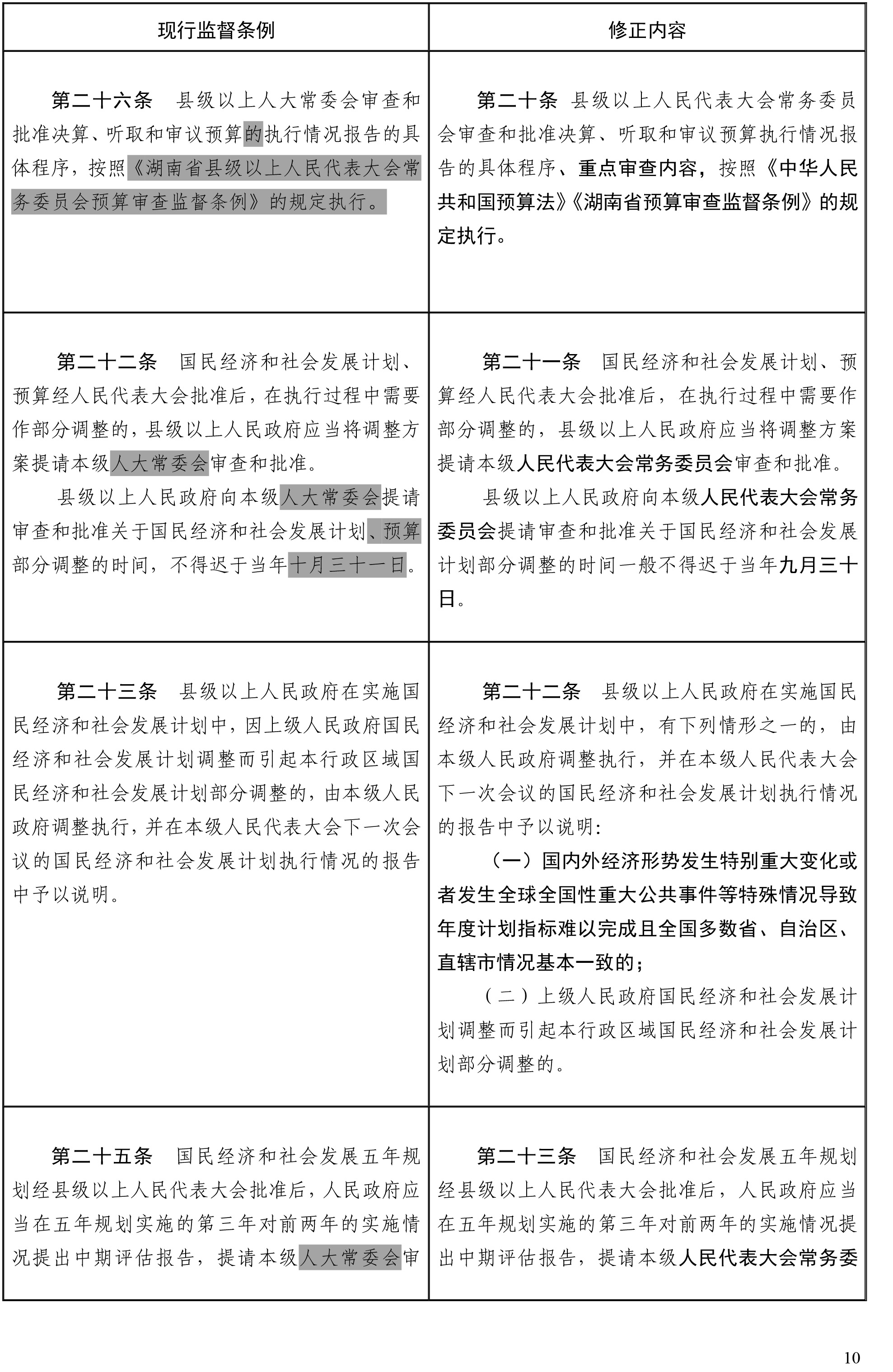
二十五、增加一条,作为第三十三条:“省人民代表大会常务委员会根据需要,可以委托设区的市(自治州)人民代表大会常务委员会对相关法律法规或者法律制度在本行政区域内的实施情况进行检查。受委托的设区的市(自治州)人民代表大会常务委员会应当将经由主任会议决定或者常务委员会审议后的检查情况报告,报送省人民代表大会常务委员会。
“上级人民代表大会常务委员会根据需要,可以与下级人民代表大会常务委员会联动开展执法检查,并发挥乡镇人民代表大会主席团和县级人民代表大会常务委员会街道工作委员会的作用。
“县级以上人民代表大会常务委员会根据区域协调发展的需要,可以与有关人民代表大会常务委员会协同开展执法检查。开展协同立法的设区的市(自治州)人民代表大会常务委员会应当适时协同开展执法检查。”
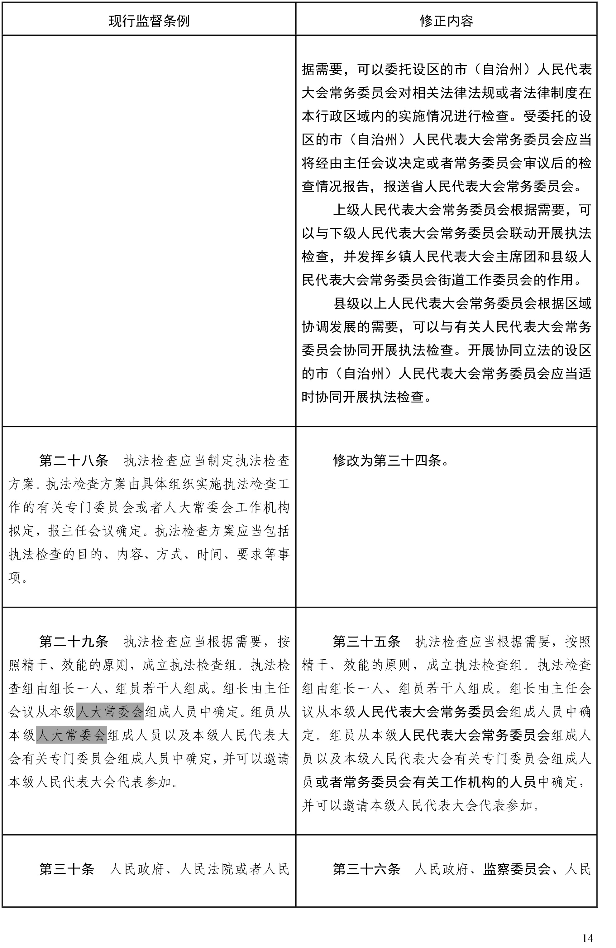
二十六、将第二十九条改为第三十五条,修改为:“执法检查应当根据需要,按照精干、效能的原则,成立执法检查组。执法检查组由组长一人、组员若干人组成。组长由主任会议从本级人民代表大会常务委员会组成人员中确定。组员从本级人民代表大会常务委员会组成人员以及本级人民代表大会有关专门委员会组成人员或者常务委员会有关工作机构的人员中确定,并可以邀请本级人民代表大会代表参加。”
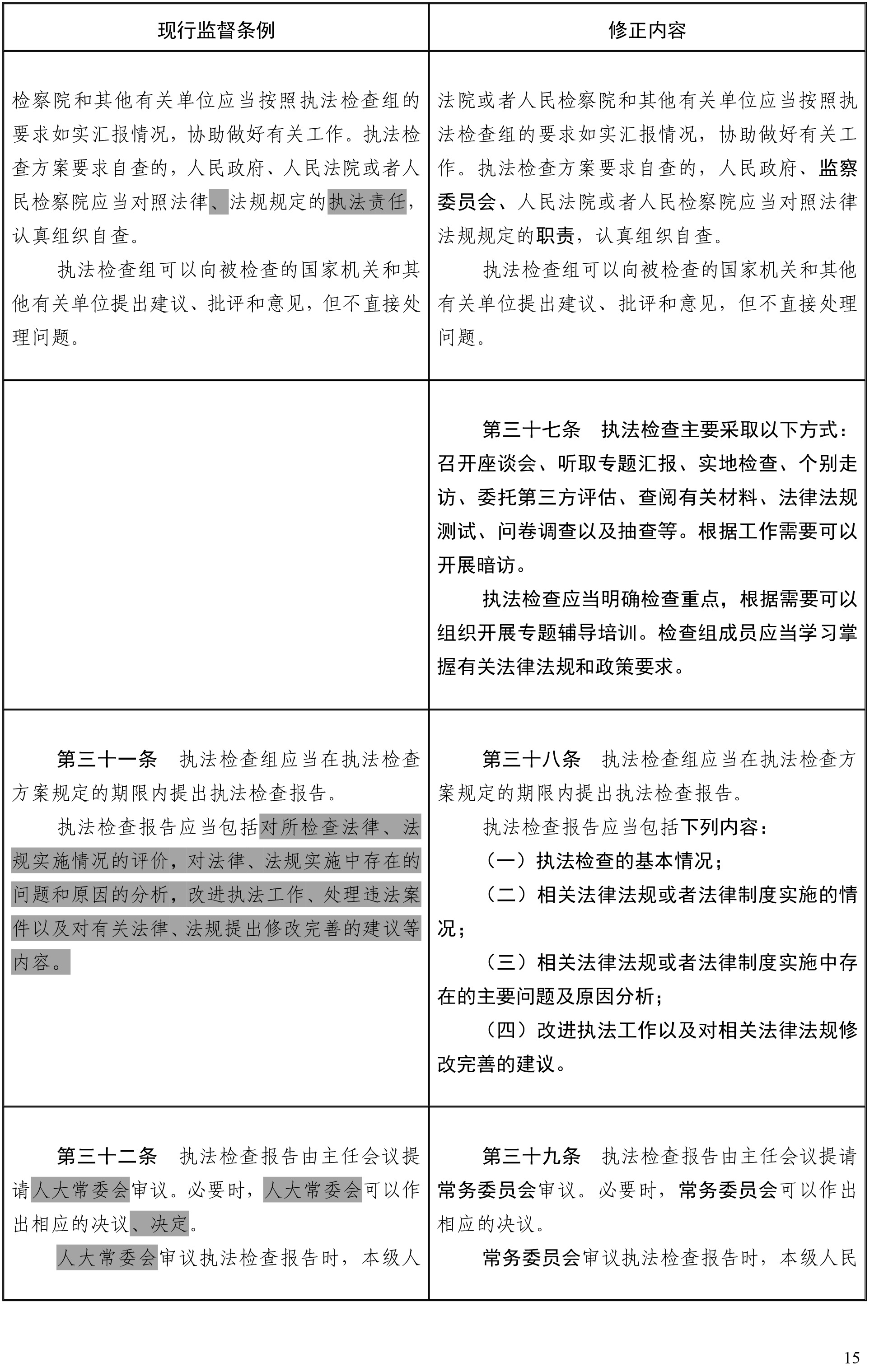
二十七、将第三十条改为第三十六条,第一款修改为:“人民政府、监察委员会、人民法院或者人民检察院和其他有关单位应当按照执法检查组的要求如实汇报情况,协助做好有关工作。执法检查方案要求自查的,人民政府、监察委员会、人民法院或者人民检察院应当对照法律法规规定的职责,认真组织自查。”
二十八、增加一条,作为第三十七条:“执法检查主要采取以下方式:召开座谈会、听取专题汇报、实地检查、个别走访、委托第三方评估、查阅有关材料、法律法规测试、问卷调查以及抽查等。根据工作需要可以开展暗访。
“执法检查应当明确检查重点,根据需要可以组织开展专题辅导培训。检查组成员应当学习掌握有关法律法规和政策要求。”
二十九、将第三十一条改为第三十八条,第二款修改为:“执法检查报告应当包括下列内容:
“(一)执法检查的基本情况;
“(二)相关法律法规或者法律制度实施的情况;
“(三)相关法律法规或者法律制度实施中存在的主要问题及原因分析;
“(四)改进执法工作以及对相关法律法规修改完善的建议。”
三十、将第三十二条改为第三十九条,修改为:“执法检查报告由主任会议提请常务委员会审议。必要时,常务委员会可以作出相应的决议。
“常务委员会审议执法检查报告时,本级人民政府或者有关部门、监察委员会、人民法院或者人民检察院的负责人应当到会听取意见。”
三十一、将第三十三条改为第四十条,修改为:“县级以上人民代表大会常务委员会审议执法检查报告后,审议意见的形成以及处理等,参照本条例第十五条、第十六条的规定执行。
“必要时,常务委员会可以召开执法检查报告以及审议意见交办会。”
三十二、将第三十四条改为第四十一条,修改为:“县级以上人民代表大会常务委员会认为必要时,可以组织开展跟踪检查,也可以委托本级人民代表大会有关专门委员会或者常务委员会有关工作机构组织开展跟踪检查。
“跟踪检查的情况应当及时向主任会议报告。必要时,主任会议可以要求有关国家机关负责人到会接受询问,并可以将跟踪检查情况的报告印发常务委员会会议。
“常务委员会可以根据需要对执法检查报告以及审议意见的研究处理情况和执行决议的情况开展满意度测评,测评结果以书面形式报送同级党委,并反馈被测评对象。”
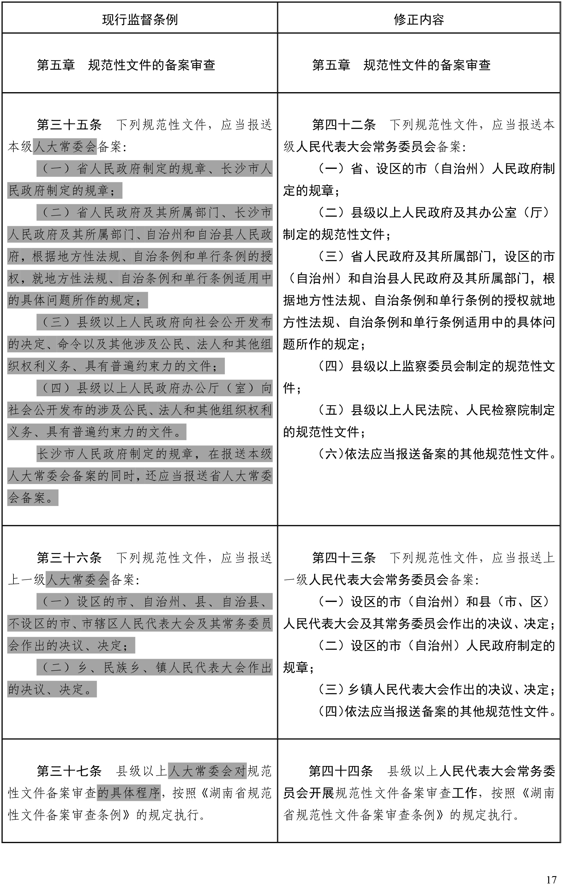
三十三、将第三十五条改为第四十二条,修改为:“下列规范性文件,应当报送本级人民代表大会常务委员会备案:
“(一)省、设区的市(自治州)人民政府制定的规章;
“(二)县级以上人民政府及其办公室(厅)制定的规范性文件;
“(三)省人民政府及其所属部门,设区的市(自治州)和自治县人民政府及其所属部门,根据地方性法规、自治条例和单行条例的授权就地方性法规、自治条例和单行条例适用中的具体问题所作的规定;
“(四)县级以上监察委员会制定的规范性文件;
“(五)县级以上人民法院、人民检察院制定的规范性文件;
“(六)依法应当报送备案的其他规范性文件。”
三十四、将第三十六条改为第四十三条,修改为:“下列规范性文件,应当报送上一级人民代表大会常务委员会备案:
“(一)设区的市(自治州)和县(市、区)人民代表大会及其常务委员会作出的决议、决定;
“(二)设区的市(自治州)人民政府制定的规章;
“(三)乡镇人民代表大会作出的决议、决定;
“(四)依法应当报送备案的其他规范性文件。”
三十五、将第三十七条改为第四十四条,修改为:“县级以上人民代表大会常务委员会开展规范性文件备案审查工作,按照《湖南省规范性文件备案审查条例》的规定执行。”
三十六、将第六章章名修改为“询问、专题询问和质询”。
三十七、增加三条,分别作为第四十六条、第四十七条、第四十八条:“第四十六条 县级以上人民代表大会常务委员会可以召开全体会议、联组会议或者分组会议,进行专题询问。专题询问可以结合审议专项工作报告、执法检查报告或者其他报告进行。
“专题询问应当制定专题询问方案。专题询问方案应当包括专题询问的主题、参加人员、应询单位、询问人等事项,由具体组织实施的有关专门委员会或者常务委员会办事机构、工作机构拟定,报主任会议确定。
“第四十七条 专题询问应当坚持问题导向,增强针对性、实效性,积极回应社会关切。
“询问人所提问题应当简洁明了。应询人回答问题应当直截了当,不得推脱或者回避。不能当场回答的,应当说明原因,并在征得主持人同意后,原则上在本次常务委员会会议期间作出书面答复;不能在会议期间书面答复的,应当在会议结束后五个工作日内作出书面答复。
“询问前,有关专门委员会或者常务委员会办事机构、工作机构应当与应询单位就询问的内容以及应询要求加强沟通,但询问的具体问题不得事先告知应询单位。
“专题询问可以通过直播、录播或者其他方式向社会公开。
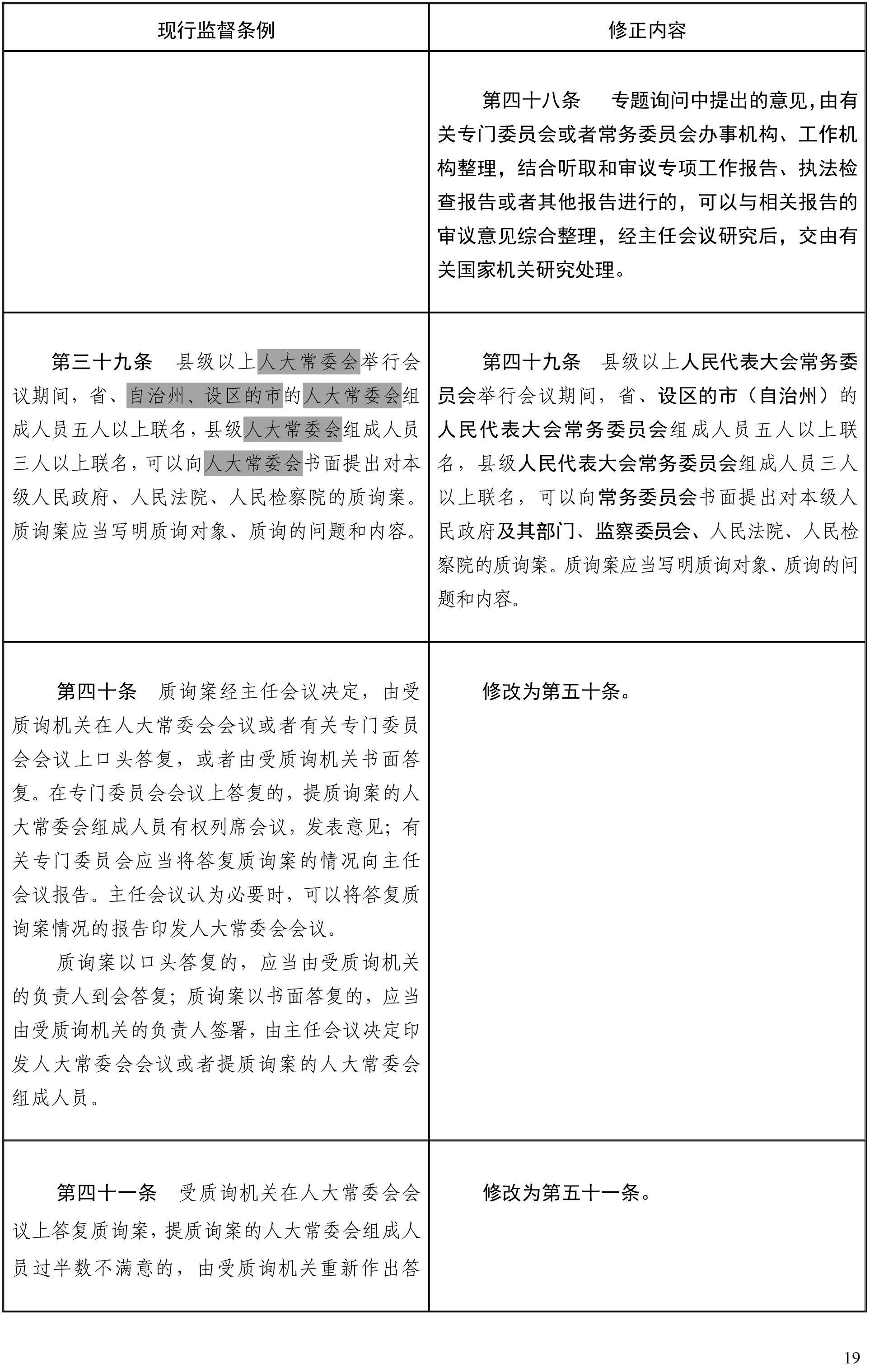
“第四十八条 专题询问中提出的意见,由有关专门委员会或者常务委员会办事机构、工作机构整理,结合听取和审议专项工作报告、执法检查报告或者其他报告进行的,可以与相关报告的审议意见综合整理,经主任会议研究后,交由有关国家机关研究处理。”
三十八、将第三十九条改为第四十九条,修改为:“县级以上人民代表大会常务委员会举行会议期间,省、设区的市(自治州)的人民代表大会常务委员会组成人员五人以上联名,县级人民代表大会常务委员会组成人员三人以上联名,可以向常务委员会书面提出对本级人民政府及其部门、监察委员会、人民法院、人民检察院的质询案。质询案应当写明质询对象、质询的问题和内容。”
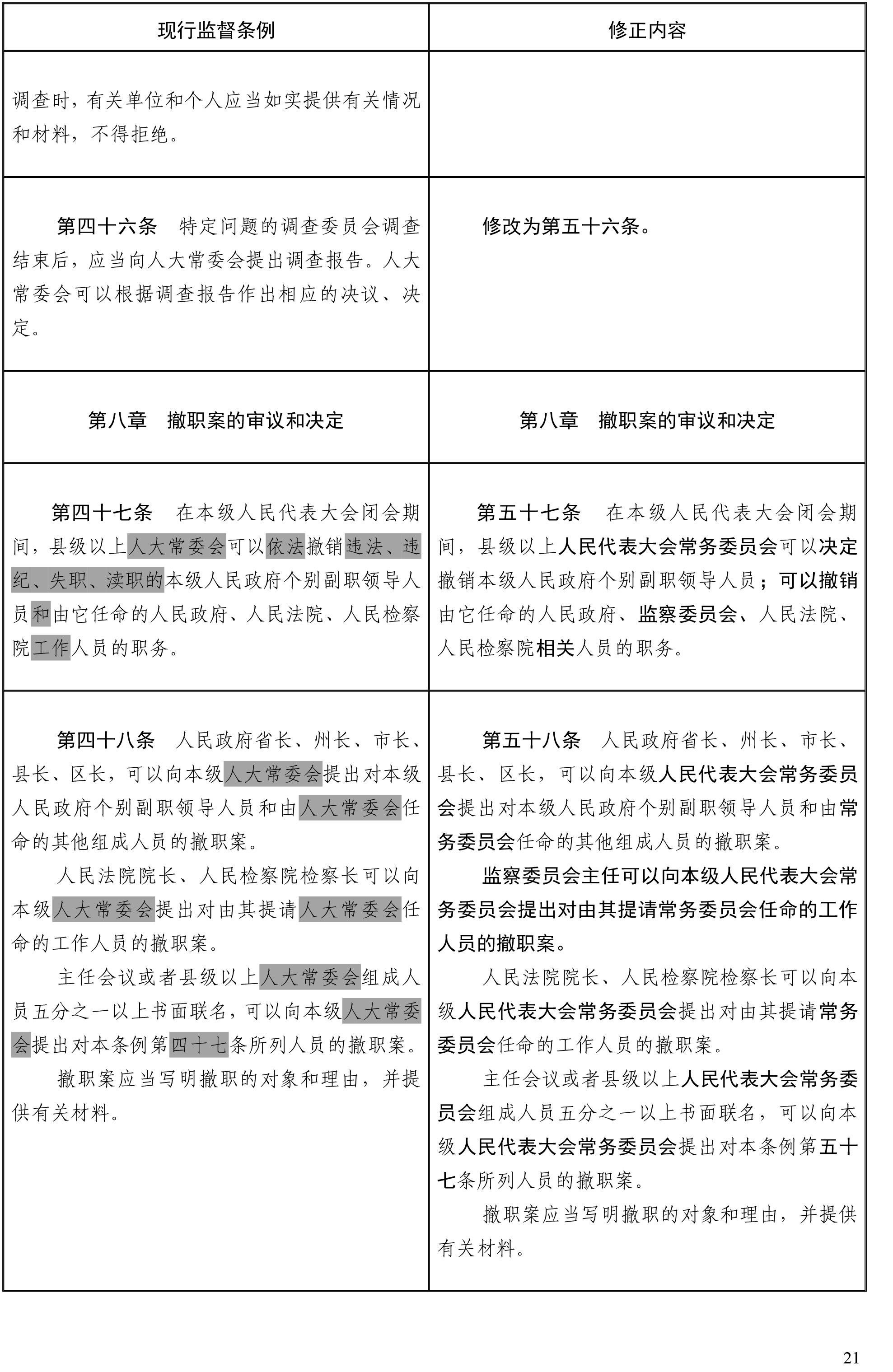
三十九、将第四十七条改为第五十七条,修改为:“在本级人民代表大会闭会期间,县级以上人民代表大会常务委员会可以决定撤销本级人民政府个别副职领导人员;可以撤销由它任命的人民政府、监察委员会、人民法院、人民检察院相关人员的职务。”
四十、将第四十八条改为第五十八条,增加一款,作为第二款:“监察委员会主任可以向本级人民代表大会常务委员会提出对由其提请常务委员会任命的工作人员的撤职案。”
四十一、增加三条,分别作为第六十二条、第六十三条、第六十四条:“第六十二条 县级以上人民代表大会常务委员会对上级国家机关在其行政区域内设立的实行垂直管理的机关,参照本条例的规定实施监督。
“第六十三条 县级以上人民代表大会常务委员会应当根据有关法律法规规定,结合本行政区域的实际,围绕关系改革发展稳定大局和群众切身利益、社会普遍关注的重大问题,确定年度监督工作计划。年度监督工作计划应当明确监督议题、监督方式、承办机构和时间安排等内容。
“常务委员会办事机构应当综合各方面提出的监督议题建议,研究协调后提出年度监督计划草案,提请主任会议讨论通过。主任会议可以根据实际需要对年度监督工作计划作出适当调整。
“年度监督工作计划应当印发有关机关并依法向社会公布。
“第六十四条 县级以上人民代表大会常务委员会对监督中发现的涉及违纪违法的问题线索,应当移交有关单位处理。”
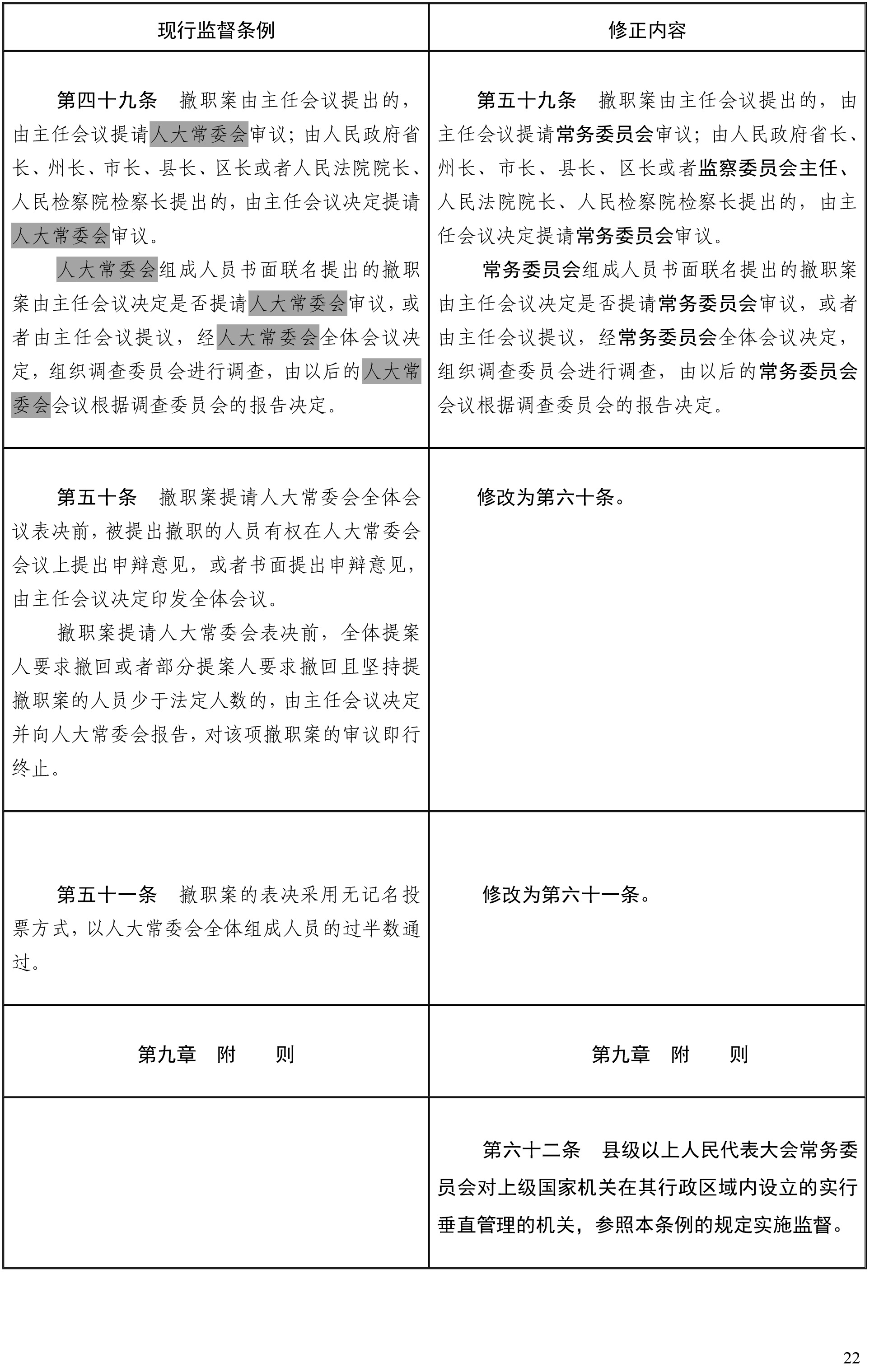
四十二、删去第九条、第十一条至第十三条、第十七条、第二十条。
四十三、对部分条文中的有关表述作以下修改:
(一)将第二条、第四条、第六条、第十六条、第二十八条、第三十八条、第四十条至第四十四条、第四十六条、第四十八条至第五十一条中的“人大常委会”修改为“人民代表大会常务委员会”或者承前省修改为“常务委员会”。
(二)将第十条、第十四条、第十八条中的“办公厅(室)”修改为“办事机构”。
(三)在第三十八条、第四十七条中的“人民法院”之前增加“监察委员会”,在第四十九条第一款中的“人民法院院长”之前增加“监察委员会主任”。
(四)将第三十八条中的“人民法院或者人民检察院”修改为“人民法院、人民检察院”。
(五)将第四十八条第三款中的“第四十七条”修改为“第五十七条”。
此外,对条文序号作了相应调整。























来源:湖南省人大融媒体中心
编辑:李娜
湖南人大微信